元のページ(朝鮮人15万人の強制連行問題)に戻る

関係資料集(国際交流広場関係など)

 ここにリンクされている資料については、当会が飯塚市役所に情報開示請求を行ない、市役所から開示された国際交流広場関係の書類です。下の青色+下線の文字を押すと、該当の書類が表示されます。尚、このページは制作途中ですので、徐々に掲載書類数が増えていきます。
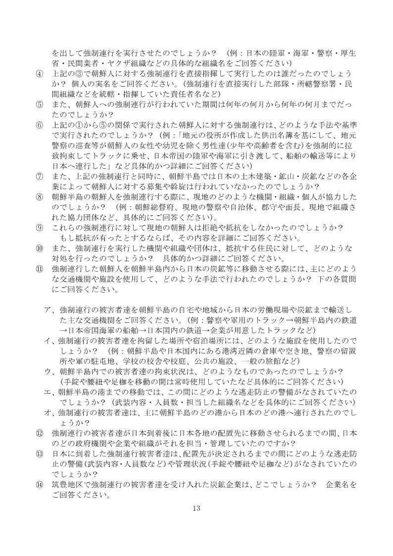
表示された書類から、この画面に戻るには画面左上にある「」又は表示された書類の外側にある黒い部分の画面上で「右クリック(マウスの右側のボタンを押す)」してメニューを出し、「戻る」を押してください。

 1、『要望書1』『要望書2』『回答書1』『回答書2』 「在日筑豊コリア強制連行犠牲者納骨式追悼碑建立実行委員会」が平成8年(1996)当時の飯塚市長であった田中耕介市長に提出した要望書とそれに対する田中耕介市長からの回答書です。

 2、「飯塚霊園の市有地の貸付けについて(通知)」 納骨式追悼碑などの建立のために市有地の貸付けを求めていた「コリア強制連行犠牲者納骨式追悼碑建立実行委員会」に対して、平成10(1998)年に市役所担当課から当時の江頭貞元市長に、市有地を貸し付ける旨の通知をこの内容で行なっても良いかという確認を求める文書です。

 3、整備工事台帳1整備工事台帳2  「15万人の朝鮮人強制連行が事実である」と合意後に、整備工事が行なわれた国際交流広場に係わる整備工事台帳です。

 4、収納済通知書 飯塚霊園内に整備した市有地(国際交流広場)を納骨式追悼碑建立用の墓地として貸し付ける際に、市に納付された納付書です。本来納付すべき額の2割程しか納付されていません。

 5、『覚書』(全体)『覚書』(左部分の拡大)『覚書』(右部分の拡大)
 平成12(2000)年当時に市長であった江頭貞元市長と「在日筑豊コリア強制連行犠牲者納骨式追悼碑建立実行委員会」が「15万人の朝鮮人が朝鮮半島から筑豊の炭鉱へ強制連行されたことは、歴史上の事実である」と合意した覚書です。
 同覚書には、国際交流広場の使用についての取り決めなども記載されています。しかし、実際には15万人の朝鮮人が朝鮮半島から筑豊へ強制連行されたという証拠は、覚書の合意から25年以上経過しているのにもかかわらず、未だに示されておらず、またそれを立証する歴史調査も未だに行なわれていないのです。

 6、配置図(全体)配置図(左部分の拡大)配置図(右部分の拡大)写真(全体)
   写真(納骨堂と狛犬)写真(朝鮮人炭鉱の追悼碑)写真(日本語の追悼碑文)
   写真(朝鮮語の追悼碑文)写真(歴史回廊)
   写真(歴史回廊の写真と説明文[右:日本語・左:朝鮮語])
 国際交流広場の配置図と写真です。尚、市や無窮花の会は納骨堂の名称は「無窮花堂」としているようですが、本当の名称は「コリア強制連行犠牲者納骨堂」であるべきです。なぜなら、この広場は朝鮮半島から筑豊の炭鉱へ強制連行されて亡くなった朝鮮人炭鉱夫の遺骨を納骨して追悼するために市が市有地を、税金を使用して広場の整備工事を行ない、そこを「墓地」として貸し付けているからです。
 しかし、驚くべきことに、この納骨堂に納骨されている遺骨に強制連行の犠牲者が本当に含まれているのか、そしてどの遺骨がその強制連行の犠牲者の遺骨なのかを市も無窮花の会も示すことができないのです。

以降の項目は作成途中ですので、もうしばらくお待ちください。

市長への質問書と市長からの回答書

 ここにリンクされている資料については、当会が飯塚市の「15万人の朝鮮人強制連行問題」について片峯誠前市長並びに現職の武井政一市長に対して質問を行なった「質問書」と市長からの「回答書」です。このページは制作途中ですので、掲載書類数は徐々に増えていきます。

 1、【武井政一市長への質問(一回目)】令和7年1月6日付けの武井政一市長への質問書と令和7年2月10付けの回答です。下記に掲載の文書1~文書15は、視覚的にも文書的にも理解しやすくするために一回目の武井政一市長への質問書と市長からの回答を併せたものです。また、その下に掲示されている【回答書の原本】の文書が、回答書の原本となります。
文書1文書2文書3文書4文書5文書6文書7文書8文書9文書10
文書11文書12文書13文書14文書15
【回答書の原本】
原本1原本2原本3原本4原本5原本6

 上記の各文書を読んでいただければ分かると思いますが、回答の内容は地方公共団体は、地方自治法第1条の2において「住民の福祉の増進を図ることを基本として、地域における行政を自主的かつ総合的に実施する役割を広く担うもの」とされておりますが、歴史上の史実について評価することは範疇にないと考えています。覚書及び追悼碑の表現については、厳密に歴史的な評価を行なったものではなく、祖国から遠く離れた異国の地で亡くなった方々の望郷の気持ちに想いをはせ、追悼の趣旨に賛同したものでございます本市といたしましては、政府の「強制連行」に関する見解を受け、碑文の修正等に関する協議申出を行なっており、引き続き、継続的な協議を続けていくこととしておりますという文言を多用して、都合の悪い質問に対しては回答を拒否しているの実態です。

2、【武井政一市長への再質問(二回目)】令和7年6月15日(再送付日7月11日)付けの武井政一市長への質問書と令和7年7月14日付けの回答です。下記に掲載の文書1~文書34は、視覚的にも文書的にも理解しやすくするために二回目の武井政一市長への質問書と市長からの回答を併せたものです。また、その下に掲示されている【回答書の原本】の文書が、回答書の原本となります。ただし、今回の回答書には市長の公印や確認印(割印)が無く、回答書の題目には(案)という文字もあり、当会としては公式の回答書とは認められない物です。ですので、次の質問書において、市長の公印や確認印(割印)が押された回答書の提出を求める予定です。
文書1文書2文書3文書4文書5文書6文書7文書8文書9文書10
文書11文書12文書13文書14文書15文書16文書17文書18文書19
文書20文書21文書22文書23文書24文書25文書26文書27文書28
文書29文書30文書31文書32文書33文書34
【回答書の原本】
文書1文書2文書3文書4文書5文書6文書7文書8
 令和7年6月15日に一回目の市長からの回答があまりにも無責任かつ逃避的で、当会としても納得がいかなかったために、そして前回と同内容の質問と前回の市長からの回答によって新たに発生した疑問を解くために、再度二回目の武井政一市長への質問書を送付しました。
 ところが、回答期日の7月4日を過ぎても市長からの回答書が届かず、当会としては市長の回答拒否なのか回答期日を失念されて遅れているかの判断が付かなかったために、令和7年7月11日に同様の内容の質問書を再度送付いたしました。その後、7月14日に回答書が送付されてきました。

3、【武井政一市長への再々質問(三回目)】令和7年11月23日付けの武井政一市長への質問書と令和8年1月7日付けの回答です。下記に掲載の文書1~文書13は、視覚的にも文書的にも理解しやすくするために三回目の武井政一市長への質問書と市長からの回答を併せたものです。また、その下に掲示されている【回答書の原本】の文書が、回答書の原本となります。ただし、今回の回答書にも市長の公印や確認印(割印)が無く、回答書の題目には(案)という文字もあり、当会としては公式の回答書とは認められない物です。ですので、これについても次の質問書において、市長の公印や確認印(割印)が押された回答書の提出を求める予定です。
文書1文書2文書3文書4文書5文書6文書7文書8文書9文書10
文書11文書12文書13
【回答書の原本】
文書1文書2
 上記の文書にあるように、市長は当会からの質問に対して、ことある毎に「本市といたしましては、政府の「強制連行」に関する見解を受け、無窮花の会に対し、碑文の修正等に関する協議申出を行なっており、引き続き、無窮花の会と継続的な協議を行っていきたいと考えております」と主張されており、当会の質問にも「過去(片峯誠前市長から現職の武井政一市長の現在まで)に六回、無窮花の会と市との協議が行なわれていて、その内の二回は武井政一市長が就任後に実施されている」と回答しています。ところが、その六回実施されたという協議の内容を記録した「協議記録」が1枚も無く、市の回答によると「正式には記録していない」とのことです。また、市長は当会から「協議を本当に行なっているのならば、そのことを証明してください」との質問にも回答していません
 しかし、これは市役所などの地方公共団体では異常なことです。なぜならば、市長には四年ごとの選挙があって、その選挙の結果によっては落選して失職することがあります。また、市役所の職員達にも自己都合退職や懲戒免職、そして人事異動があり、担当者が急に不在になって、情報の断絶が起こる恐れもあります。さらに、上司の職員や市長から命令や指示を受けた職員は、その上司や市長に結果を報告する義務もあるはずです。また、市長や市役所などの行政は、市議会や市議会議員からの質問や確認にも答えなければなりませんが、片峯誠前市長や現職の武井政一市長は、一体どのように対応するつもりだったのでしょうか? 要するに、本当に無窮花の会と市が協議を行なっているのかが、非常に怪しい状況であるということを、市民並びに国民の皆様には知っておいていただきたいと思います。
 また、この再々質問書については、質問の内容や回答の容易さなどから回答期限が12月5日迄となっておりましたが、約1カ月遅れの翌令和8年1月7日付けで到着しました。いくら多忙である年末であっても、回答が遅れるのならば、その旨や理由を相手先に連絡をするのが社会の常識ではないかと思えます。当会は、過去に福岡県庁や福岡県知事、そして福岡県警や福岡地裁など、多くの公共機関等に質問書などを送付してきましたが、回答期限から二回も無断で遅れたのは飯塚市長と飯塚市役所しかありません。これだけを見ても、日頃の仕事ぶりが推察できます。

広報用の冊子(part1)
 上記の文書13に記載されている当会が作成した「朝鮮人15万人の強制連行は、歴史事実ではない」ことを伝えるための冊子です。
 ここ飯塚市では現職の武井政一市長が、まったくこの問題に無関心・非協力的というよりも、市長の権限を使用すれば容易に解決できるのにも係わらず、むしろ解決への活動の妨害をして、現在のウソ・捏造が横行している状態を市民の税金を使いながら維持しようといるのではと思えるほどの不可解な主張をされています。
 そのため、市報や市のホームページ等による市民への周知は難しい状況であり、この冊子を飯塚市内の各世帯に配布することにより「日本によって朝鮮半島から朝鮮人が数十万人も強制連行されて、その内の15万人が筑豊地方の各炭鉱に送り込まれて過酷な労働と犠牲を強いられた」という歴史はウソ・捏造であることを徐々に市民に周知拡散して行き、最終的には誤った歴史が記された追悼碑や歴史回廊などを撤去して、未来を創る子供たちに正しい歴史を伝えることを実現したいと考えています。 表紙1~2頁3~4頁5~6頁7~8頁9~10頁11~12頁13~14頁
15~16頁17~18頁裏表紙

以降の項目は作成途中ですので、もうしばらくお待ちください。

元のページ(朝鮮人15万人の強制連行問題)に戻る